I'm told by smart people that $$0.999999999\ldots=1$$ and I believe them, but is there a proof that explains why this is?
- 101,001
- 20
- 110
- 191
- 308
- 3
- 7
- 11
-
1Comments are not for extended discussion; this conversation has been [moved to chat](https://chat.stackexchange.com/rooms/87916/discussion-on-question-by-michael-haren-is-it-true-that-0-999999999-dots1). – quid Jan 06 '19 at 13:43
-
7Not an answer: Note that $1/3=0.333..., 2/3=0.666...$. What can we say about $1=3/3=3\times 0.333...$ which looks like $0.999...$? – Atom Mar 31 '20 at 18:10
31 Answers
What does it mean when you refer to $.99999\ldots$? Symbols don't mean anything in particular until you've defined what you mean by them.
In this case the definition is that you are taking the limit of $.9$, $.99$, $.999$, $.9999$, etc. What does it mean to say that limit is $1$? Well, it means that no matter how small a number $x$ you pick, I can show you a point in that sequence such that all further numbers in the sequence are within distance $x$ of $1$. But certainly whatever number you choose your number is bigger than $10^{-k}$ for some $k$. So I can just pick my point to be the $k$th spot in the sequence.
A more intuitive way of explaining the above argument is that the reason $.99999\ldots = 1$ is that their difference is zero. So let's subtract $1.0000\ldots -.99999\ldots = .00000\ldots = 0$. That is,
$1.0 -.9 = .1$
$1.00-.99 = .01$
$1.000-.999=.001$,
$\ldots$
$1.000\ldots -.99999\ldots = .000\ldots = 0$
- 6,793
- 3
- 16
- 36
- 9,745
- 3
- 40
- 58
-
3Comments are not for extended discussion; this conversation has been [moved to chat](https://chat.stackexchange.com/rooms/87915/discussion-on-answer-by-noah-snyder-is-it-true-that-0-999999999-dots1). – quid Jan 06 '19 at 13:41
-
4"Symbols don't mean anything in particular until you've defined what you mean by them" - I couldn't have said it better, I have an [article](https://medium.com/@davidlaczkoo/real-numbers-with-plurally-infinite-digits-57029f78cd1b) that plays with digits and I concluded that the .999... notation is not enough in all cases (one needs to read the referenced articles to see how I got to the referenced results, there are a couple of thought experiments piled up...), I thought I add it here just for thought-provoking. – Dávid Laczkó Jun 06 '20 at 18:28
Suppose this was not the case, i.e. $0.9999... \neq 1$. Then $0.9999... < 1$ (I hope we agree on that). But between two distinct real numbers, there's always another one in between, say $x=\frac{0.9999... +1}{2}$, hence $0.9999... < x < 1$.
The decimal representation of $x$ must have a digit somewhere that is not $9$ (otherwise $x = 0.9999...$). But that means it's actually smaller, $x < 0.9999...$, contradicting the definition of $x$.
Thus, the assumption that there's a number between $0.9999...$ and $1$ is false, hence they're equal.
-
Comments are not for extended discussion; this conversation has been [moved to chat](https://chat.stackexchange.com/rooms/87917/discussion-on-answer-by-balpha-is-it-true-that-0-999999999-dots1). – quid Jan 06 '19 at 13:43
-
1I suspect the comments were interesting, and I would enjoy reading them. How do I do that @quid? When I click on the linked text "moved to chat", it says page not found. – Joe Jul 10 '21 at 15:16
-
-
2@quid, thank you! I see that someone in those comments asked how we know that there is a real number strictly between every two distinct reals, and someone else replied with the argument that I had in mind: $\frac{x+y}{2}$. It's a shame to me that the comments get auto-deleted for inactivity. – Joe Jul 10 '21 at 22:58
-
-
@quid, yes, I guess I should have just done that in the first place. I didn't realize I had permissions. Post edited. – Joe Jul 11 '21 at 11:26
What I really don't like about all the above answers, is the underlying assumption that $1/3=0.3333\ldots$ How do you know that? It seems to me like assuming the something which is already known.
A proof I really like is:
$$\begin{align} 0.9999\ldots × 10 &= 9.9999\ldots\\ 0.9999\ldots × (9+1) &= 9.9999\ldots\\ \text{by distribution rule: }\Space{15ex}{0ex}{0ex} \\ 0.9999\ldots × 9 + 0.9999\ldots × 1 &= 9.9999\ldots\\ 0.9999\ldots × 9 &= 9.9999\dots-0.9999\ldots\\ 0.9999\ldots × 9 &= 9\\ 0.9999\ldots &= 1 \end{align}$$
The only things I need to assume is, that $9.999\ldots - 0.999\ldots = 9$ and that $0.999\ldots × 10 = 9.999\ldots$ These seems to me intuitive enough to take for granted.
The proof is from an old high school level math book of the Open University in Israel.
- 428
- 1
- 5
- 9
-
Comments are not for extended discussion; this conversation has been [moved to chat](https://chat.stackexchange.com/rooms/87918/discussion-on-answer-by-elazar-leibovich-is-it-true-that-0-999999999-dots1). – quid Jan 06 '19 at 13:44
-
17There's a huge assummption here that you don't mention: You're assuming that there _is_ suuch a thing as $0.999\dots$. Leaving out the _definition_ of what that notation means... – David C. Ullrich Jan 22 '20 at 13:41
-
@DavidC.Ullrich Actually I stated everything upfront. I need only a simple assumption about the meaning of `0.999`. But the definition is clear, `\sum_{i=-1..\infty} 9 * 10^i`. And with my proof, you don't need basic calculus to prove that. – Elazar Leibovich Jan 25 '20 at 19:39
-
1This is not making much sense. I say you left out the definition, and you reply that no, you stated everything except the definition... – David C. Ullrich Jan 25 '20 at 20:22
-
@DavidC.Ullrich you always leave out something. You don't define set theory when dealing with calculus. I made clear assumption which would fit any reasonable definition you'll use later. My assumption would hold, and you'll be able to prove that whatever definition you'll choose for the intutitive `0.9999...`. – Elazar Leibovich Jan 26 '20 at 08:22
-
@ElazarLeibovich You do need to show that the series in your definition is convergent, too. – Carl-Fredrik Nyberg Brodda Jan 26 '20 at 12:14
-
"You always leave out something" doesn't say anything about how curious it is that your reply too "you left out the definition" was "no, I stated everything except the definition"... – David C. Ullrich Jan 26 '20 at 14:36
-
In any case, it seems clear that here the definition is the most important part of a correct answer. Because people making posts here and there about how 0.999.... can't equal 1 exactly because no matter how many terms you take it's less than 1 are clerly not aware that there _is_ such a thing as the relevant definition... – David C. Ullrich Jan 26 '20 at 14:39
Assuming:
- infinite decimals are series where the terms are the digits divided by the proper power of the base
- the infinite geometric series $a + a \cdot r + a \cdot r^2 + a \cdot r^3 + \cdots$ has sum $\dfrac{a}{1 - r}$ as long as $|r|<1$
$$0.99999\ldots = \frac{9}{10} + \frac{9}{10^2} + \frac{9}{10^3} + \cdots$$
This is the infinite geometric series with first term $a = \frac{9}{10}$ and common ratio $r = \frac{1}{10}$, so it has sum $$\frac{\frac{9}{10}}{1 - \frac{1}{10}} = \frac{\frac{9}{10}}{\frac{9}{10}} = 1.$$
- 35,957
- 14
- 103
- 138
-
24Your method is a simple way of converting the decimal representation of a rational number into a fraction, e.g. $0.150150150...=\sum_{n\geq 1}\frac{150}{10^{3n}}=\frac{0.150}{1-10^{-3}}=\frac{50}{333}$ – Américo Tavares Aug 16 '10 at 22:02
-
1The question is where are you getting this common ratio of 1/10 and what law permits you to use it in this case? – Serj Sagan Aug 02 '16 at 19:11
-
5@SerjSagan Generally, when not otherwise indicated, numbers are written in base 10. That makes the ratio of the values of successive "places" 10 or $\frac{1}{10}$, depending on direction. This is the "... proper power of the base" piece of my point 1. – Isaac Aug 02 '16 at 19:17
\begin{align} x &= 0.999... \\ 10x &= 9.999... \\ &= 9 + 0.999... \\ &= 9 + x \\ 10x - x &= (9 + x) - x \\ (10 - 1)x &= 9 + (x - x) \\ 9x &= 9 \\ x &= 1 \end{align}
-
Comments are not for extended discussion; this conversation has been [moved to chat](https://chat.stackexchange.com/rooms/119124/discussion-on-answer-by-pieces-is-it-true-that-0-999999999-dots1). – Xander Henderson Jan 30 '21 at 13:01
There are genuine conceptual difficulties implicit in this question. The transition from the rational numbers to the real numbers is a difficult one, and it took a long time and a lot of thought to make it truly rigorous. It has been pointed out in other answers that the notation $0.999999\ldots$ is just a shorthand notation for the infinite geometric series $\sum\limits_{n=1}^{\infty} 9\left( \frac{1}{10} \right)^{n},$ which has sum $1.$ This is factually correct, but still sweeps some of the conceptual questions under the carpet. There are questions to be addressed about what we mean when we write down (or pretend to) an infinite decimal, or an infinite series. Either of those devices is just a shorthand notation which mathematicians agree will represent some numbers, given a set of ground rules. Let me try to present an argument to suggest that if the notation $0.99999\ldots$ is to meaningfully represent any real number, then that number could be nothing other than the real number $1$, if we can agree that some truths are "self-evident".
Surely we can agree that the real number it represents can't be strictly greater than $1$, if it does indeed represent a real number. Let's now convince ourselves that it can't be a real number strictly less than $1,$ if it makes any sense at all. Well, if it was a real number $r < 1,$ that real number would be greater than or equal to $\sum\limits_{n=1}^{k} 9\left( \frac{1}{10} \right)^{n}$ for any finite integer $k.$ This last number is the decimal $0.99 \ldots 9 $ which terminates after $k$ occurrences of $9,$ and differs from $1$ by $\frac{1}{10^{k}}.$ Since $0 < r <1,$ there is a value of $k$ such that $\frac{1}{10^{k}} < 1-r,$ so $1 - \frac{1}{10^{k}} >r.$ Hence $\sum\limits_{n=1}^{k} 9\left( \frac{1}{10} \right)^{n} > r.$ But this can't be, because we agreed that $r$ should be greater than or equal to each of those truncated sums.
Have I proved that the recurring decimal is equal to $1$? Not really- what I have proved is that if we allow that recurring decimal to meaningfully represent any real number, that real number has to be $1,$ since it can't be strictly less than $1$ and can't be strictly greater than $1$. At this point, it becomes a matter of convention to agree that the real number $1$ can be represented in that form, and that convention will be consistent with our usual operations with real numbers and ordering of the real numbers, and equating the expression with any other real number would not maintain that consistency.
- 275,839
- 27
- 293
- 564
- 23,592
- 1
- 40
- 61
-
11This is the best answer here; it's a shame it was posted four years later so it's gotten so little attention. – Eric Wofsey Oct 04 '15 at 00:44
-
1If I am not mistaken then this answer also answers the question of [this post](http://math.stackexchange.com/questions/1600940/does-it-make-any-sense-to-prove-0-999-ldots-1). – Jan 06 '16 at 14:32
-
By the way, I was thinking that maybe you could write an answer for the linked post as well (or else, can you just tell me how can I give a link to this answer in a comment below my post?). – Jan 06 '16 at 14:40
-
1I'm not sure how to set up links on here ( maybe the "cite") button. I am basically agreeing with what you say in your post. – Geoff Robinson Jan 06 '16 at 15:03
-
I think that the "evident" issue of a number being an abstract concept existing in isolation from any positional representation should also be explicitly stated. One then proceeds to give rules as to how the positional representation works (as you did), and from these rules it follows that all real numbers have an infinitely long representation in any base, and rational numbers have a finitely long representation in *some* bases. The integers are a special case of rational numbers that have a finite representation in *all* bases. – Kuba hasn't forgotten Monica Jul 28 '16 at 19:55
Okay, I burned a lot of reputation points (at least for me) on MathOverflow to gain clarity on how to give some intuition into this problem, so hopefully, this answer will be at least be somewhat illuminating.
To gain a deeper understanding of what is going on, first we need to answer the question, "What is a number?"
There are a lot of ways to define numbers, but in general numbers are thought of as symbols that represent sets.
This is easy for things like natural numbers. So 10 would correspond to the set with ten things -- like a bag of ten stones. Pretty straightforward.
The tricky part is that when we consider ten a subset of the real numbers, we actually redefine it. This is not emphasized even in higher mathematics classes, like real analysis; it just happens when we define real numbers.
So what is 10 when constructed in the real numbers? Well, at least with the Dedekind cut version of the real numbers, all real numbers correspond to a set with an infinite amount of elements. This makes 10 under the hood look drastically different, although in practice it operates exactly the same.
So let's return to the question: Why is 10 the same as 9.99999? Because the real numbers have this completely surprising quality, where there is no next real number. So when you have two real numbers that are as close together as possible, they are the same. I can't think of any physical object that has this quality, but it's how the real numbers work (makes "real" seem ironic).
With integers (bag of stones version) this is not the same. When you have two integers as close to each other as possible they are still different, and they are distant one apart.
Put another way, 10 bags of stones are not the same as 9.9999999 but 10 the natural number, where natural numbers are a subset of the real numbers is.
The bottom line is that the real numbers have these tricky edge cases that are hard to understand intuitively. Don't worry, your intuition is not really failing you. :)
I didn't feel confident answering until I got this Terence Tao link:
- 742
- 1
- 6
- 19
- 1,252
- 14
- 26
-
4
-
I'm not sure that most people think of real numbers as representing sets. Indeed, probably few of those who didn't study mathematics or attend mathematics lectures have even heard of the Dedekind construction. The common visualization of real numbers is as points on a line. – celtschk Aug 14 '16 at 09:03
-
2
-
As a smart person, I actually like this answer better than balpha and Elezar Laibovich's answer. It's good enough for me because I can figure out from it a fuller answer that explains how people were looking for a definition of a real number in ZF such that the set of all of them is a complete ordered field so they found one and proved it's a complete ordered field. https://math.stackexchange.com/questions/2437893/what-is-a-natural-number actually says what a real natural number is. Those answers aren't bad either because I can prove that all real numbers have a decimal representation. – Timothy May 17 '18 at 01:34
-
If you read through all 28 answers to this question carefully and it still doesn't solve your problem because you don't understand how it's possible that distinct notations can represent the same number and want an explanation on how it's possible, I think it's fine you to ask a question about it on this website. People who have a real question and cannot find the answer to it should be free to ask it. Maybe you define a real number as a decimal expansion where all expansions represent a distinct number. Imagine someone who doesn't understand how it's possible that 2 + 3, 3 + 2, and 5 are all – Timothy Jul 02 '19 at 01:18
-
notations for the same number. The same goes for a decimal expansion. We could define it in such a way that distinct expansions represent distinct numbers but then the number system wouldn't be an additive group so we prefer to define 0.999... = 1. I think that if before you asked those questions on MathOverflow to gain intuition, none of the existing answers to this question would have solved your problem, I think those questions should be undeleted to show that somebody had a real question that was different from this one. If you agree, feel free to contrube to the discussion of my question – Timothy Jul 02 '19 at 01:24
-
at https://math.meta.stackexchange.com/questions/30428/should-there-be-a-question-on-intuition-for-0-999-dots-1 while making sure you clearly explain that since it's you instead of somebody else who thinks those MathOverflow questions are worth reopening, it only shows that one person thinks it might be worth reopening and you may be missing information other people have which might be the reason they don't think so if they don't think so, and that you got drawn to the discussion only because the asker drew you to it and you ended up agreeing that it might be worth reopening and therefore is – Timothy Jul 02 '19 at 01:29
-
much weaker evidence that it might for real be worth undeleting. I know the first answer to this question solved the OP's problem but maybe you for real had a different question. – Timothy Jul 02 '19 at 01:31
One argument against this is that 0.99999999... is "somewhat" less than 1. How much exactly?
1 - 0.999999... = ε (0)
If the above is true, the following also must be true:
9 × (1 - 0.999999...) = ε × 9
Let's calculate:
0.999... ×
9 =
───────────
8.1
81
81
.
.
.
───────────
8.999...
Thus:
9 - 8.999999... = 9ε (1)
But:
8.999999... = 8 + 0.99999... (2)
Indeed:
8.00000000... +
0.99999999... =
────────────────
8.99999999...
Now let's see what we can deduce from (0), (1) and (2).
9 - 8.999999... = 9ε because of (2)
9 - 8.999999... = 9 - (8 + 0.99999...) = because of (1)
= 9 - 8 - (1 - ε) because of (0)
= 1 - 1 + ε
= ε.
Thus:
9ε = ε
8ε = 0
ε = 0
1 - 0.999999... = ε = 0
Quod erat demonstrandum. Pardon my unicode.
-
I did my best to avoid `0.00000...`, but this made the calculations not as strikingly simple as I'd have liked to. – badp Jul 20 '10 at 21:10
-
Why was this voted down? It seems reasonable to this amateur math enjoyer. – ErikE Sep 25 '10 at 07:07
-
@Emtucifor I guess this sounds like "nonsense" to people that disagree on the basic premise of `0.999... = 1` :) – badp Sep 25 '10 at 07:21
-
-
@CutieKrait Thanks for that. (You could've suggested that as an edit, btw. You would've got reputation for it, too! :) – badp May 09 '13 at 10:35
-
-
-
@CutieKrait I wouldn't have minded, although you're correct you wouldn't have gotten reps for it. – badp May 09 '13 at 13:00
-
@Noah Snyder Could anyone tell me why we can't tell by using long division that $\frac{1}{3}=0.333...$ but yet we can use the multiplication to show that $9\cdot 0.999...=8.999...$? – user26486 Jan 19 '14 at 20:57
-
i think this is the best answer present in all this answer queue – agha rehan abbas Jul 12 '14 at 13:55
-
I'm not sure I understand claim (2); it seems like the 8.99999... obtained by multiplying 0.9... by 9 is not necessarily equal to the 8.99999... obtained by adding 0.9... to 8.0. At the very least, it seems non-axiomatic. – Milo P Jun 04 '15 at 16:14
-
@milo 8.999... = 8 + 0.999... simply follows from the decimal representation of the numbers involved. – badp Jun 04 '15 at 16:19
-
Your proof `(1)` is flawed! You say that `9 - 8.999999... = 9ε` but really `9 - 8.999999... = ε` Your whole proof breaks down and does not support your theory. – Serj Sagan Aug 02 '16 at 19:22
-
2@SerjSagan nope, the RHS of (1) follows from (0). The fact that $9ε = ε$ is _precisely the point I'm making._ – badp Aug 02 '16 at 20:00
If you take two real numbers x and y then there per definition of the real number z for which x < z < y or x > z > y is true.
For x = 0.99999... and y = 1 you can't find a z and therefore 0.99999... = 1.
- 463
- 4
- 13
.999... = 1 because .999... is a concise symbolic representation of "the limit of some variable as it approaches one." Therefore, .999... = 1 for the same reason the limit of x as x approaches 1 equals 1.
- 918
- 2
- 13
- 22
-
I downvoted this answer because I don't think it adds anything to Noah Snyder's answer. – Timothy Jul 02 '19 at 05:36
-
1No, that's absolutely not the reason. The notation is an abbreviation for the limit ofa certain sequence as $n\to\infty$. – David C. Ullrich Jan 22 '20 at 13:44
Given (by long division):
$\frac{1}{3} = 0.\bar{3}$
Multiply by 3:
$3\times \left( \frac{1}{3} \right) = \left( 0.\bar{3} \right) \times 3$
Therefore:
$\frac{3}{3} = 0.\bar{9}$
QED.
- 3,421
- 4
- 25
- 25
-
1I think the long division precisely involves the proof of a limit like the sum mentioned above... – C-star-W-star Aug 27 '14 at 21:07
-
3@FreeziiS, for this particular question the fact of a rigorous proof happens to be less important than the fact of a *convincing* proof. Plenty of people trust the long division algorithm because they learned it in school; they haven't seen a rigorous proof for its workability because *they don't care*; it obviously works. It is *these* people (who don't care about or trust rigorous proofs) who argue the most about $0.999999...$ – Wildcard Dec 20 '16 at 00:16
-
I downvoted this answer because it doesn't add anything to Noldorin's answer. Noldorin's answer is better because it also explains that there can be more than one notation for the same number. Those who have a strong intuition that distinct notations represent distinct numbers and read just this answer might instead reject the claim that $\frac{1}{3}$ even exists at all. Some of them them might believe it but not find it very intuitive and want to know more about what's really going on in order to find it more intuitive. – Timothy Jul 02 '19 at 05:49
Indeed this is true. The underlying reason is that decimal numbers are not unique representations of the reals. (Technically, there does exist a bijection between the set of all decimal numbers and the reals, but it is not the natural/obvious one.)
Here's a very simple proof:
$$\begin{align} \frac13&=0.333\ldots&\hbox{(by long division)}\\ \implies0.333\ldots\times3&=0.999\ldots&\hbox{(multiplying each digit by $3$)} \end{align}$$
Then we already know $0.333\ldots\times3=1$ therefore $0.999\ldots=1$.
- 6,462
- 6
- 33
- 39
-
29-1. This is not a proof at all! Why is 1/3=0.333...? Seriously folks, for the private beta, let's try to maintain a little correctiness. – Scott Morrison Jul 20 '10 at 20:03
-
6@Scott: Sure it is. You can prove it easily by long division. This is about algorithms for mathematical methods really. – Noldorin Jul 20 '10 at 20:12
-
7@Scott: Might help to stop whining and post what you think is the 'correct' answer then. – Noldorin Jul 20 '10 at 20:17
-
16Just to nitpick, there **is** a bijection between the set of decimal expansions and reals because they are sets with the same cardinality. It's just that the natural map taking expansions to real numbers isn't injective. – Simon Nickerson Jul 20 '10 at 21:15
-
-
5@Scott, I see it would not be obvious that 1/3=0.333..., but as by Noldorins comment regarding long division, what would be wrong with this as a proof, if the first line is annotated with 'by long division' ? – Sami Jul 21 '10 at 04:58
-
@Sami: Agreed. I've gone and annotated it now. The proof is perfectly valid in my mind... – Noldorin Jul 21 '10 at 07:21
-
2You can cut out the middle man, and say that 9/9 is 0.9999 by long division! Just make small mistake at the beginning and assume that 9 does not "go into" 9, so put down a zero: `0.` and pull down another digit. Now you have 90/9. Make another small mistake and put down a 9: 9 goes into 90 only 9 times: `0.9`. Multiply the digit back by the divisor 9 to get 81. Now subtract: 90 - 81 = 9. Pull down a zero to make 90, and add another 9 to the answer, and subtract another 81 and so it goes ... 0.999999... – Kaz Aug 21 '13 at 21:27
-
1@Kaz: Yeah, fair enough, but that calls into question the validity of the long division algorithm when making that "small mistake". – Noldorin Aug 23 '13 at 12:12
-
1@Noldorin All that those mistakes do is carry a value differently. It's like the difference between "70 minutes" and "1 hour, 10 minutes". Nothing is lost. 9 really does go into 90 precisely 9 times, with a remainder of 9. :) – Kaz Aug 23 '13 at 15:00
-
@Kaz: True, it intuitively makes sense, as you say... although doing such things in mathematics, especially when it comes to methodology and algorithms can get you in very dangerous water often, and is a bad habit. While I like your shortcut, I'm just saying caution should be taken over it's informality/lack of rigour! ;) – Noldorin Aug 24 '13 at 01:16
-
1Actually there is a bijection from decimal representations to real numbers. Just because the function that assigns to each representation the number it represents isn't a bijection doesn't mean a bijection doesn't exist. Some infinite sets have the wierd property that no finite set has, that there is a noninjective surjection from that set to itself. – Timothy May 22 '18 at 19:25
-
-
There are as many even positive integers as there are positive integers. There are also countably many terminating decimal numbers. Each of them has 2 representations. We have a bijection from terminating decimal numbers to even positive integers and a bijection from even positive integers to all positive integers and a bijection from all positive integers to all representations of a terminating decimal so we have a bijection from all terminating decimal numbers to their representations. – Timothy May 23 '18 at 04:49
-
@Timothy, Okay, I see now, thanks! I presume it can be shown there is no field isomorphism between the decimal numbers and the reals, though? (Or perhaps even an order-preserving bijection in general?) – Noldorin May 23 '18 at 16:31
-
1I think that's right because 0.333... + 0.999... and 0.333... + 1.000... both equal 1.333... – Timothy May 23 '18 at 16:44
-
Well, technically, there does exist a bijection between the set of all infinite sequences of decimal digits and the real numbers, since the sets have the same cardinality. But *this* function is not a bijection. – Thomas Andrews Aug 17 '22 at 19:20
-
@ThomasAndrews Yes, fair point. (It's just not the obvious/natural one, by any stretch!). I should update that. – Noldorin Aug 17 '22 at 22:16
The problem isn't proving that $0.9999... = 1$. There are many proofs and they all are easy.
The problem is being convinced that every argument you are making actually is valid and makes sense, and not having a sinking feeling you aren't just falling for some parlor trick.
$0.99...9;$ (with $n$ 9s) is $\sum_{i= 1}^n \frac 9 {10^i}$ so "obviously" $0.999....$ (with an infinite number of 9s) is $\sum_{i = 1}^{\infty} \frac 9{10^i}$.
The obvious objection is: does it even make sense to talk about adding an infinite number of terms? How can we talk about taking and adding an infinite number of terms?
And it's a legitimate objection.
So when we learn math in elementary school we are told: Every real number can be written as a decimal expansion (maybe infinite) and every possible decimal expansion is a real number. And this is true. But we are not told why and we are expected to take it on faith, and we usually do.
IF we take this on faith then a proof is very easy:
$0.9999.... = \sum_{i = 1}^{\infty} \frac 9{10^i}$
$10*(0.9999....) = 10*\sum_{i = 1}^{\infty} \frac 9{10^i}= \sum_{i = 1}^{\infty} \frac {90}{10^i}=$
$\sum_{i = 1}^{\infty} \frac 9{10^{i-1}} = 9/10^0 + \sum_{i = 2}^{\infty} \frac 9{10^{i-1}}= 9 + \sum_{i = 1}^{\infty} \frac 9{10^i}$ (Look at the indexes!)
So...
$10*(0.999...) - (0.9999...) = (10 - 1)*0.9999.... = 9*0.99999.... = $
$9 + \sum_{i = 1}^{\infty} \frac 9{10^i} - \sum_{i = 1}^{\infty} \frac 9{10^i} = 9$.
So...
$0.9999.... = 9/9 = 1$.
Easy! !!!!!!!IF!!!!!!! we take it on faith that: Every real number can be written as a decimal expansion (maybe infinite) and every possible decimal expansion is a real number.
So why can we take that on faith? That's the issue: why is that true and what does it mean?
So....
We've got the Integers. We use them to count discrete measurements. We can use an integer to divide a unit 1 into $m$ sub-units to measure measurements of $1/m$. As the $m$ can be as large as we want the $1/m$ can be as precise as we want and the system of all possible $n/m; m \ne 0$ can measure any possible quantity with arbitrary and infinite precision.
We hope. We call these $n/m$ numbers the Rationals and everything is fine until we discover that we can't actually measure measurements such as the square root of two or pi.
But the Rationals still have infinite precision. We can get within 1/10 away from pi. We can get within 1/100 away from pi. Within $1/10^n$ for any possible power of 10.
At this point, we hope we can say "we can't measure it with any finite power of 10 but we can always go one more significant measure, so if we go through infinite powers of 10 we will measure it to precision" and we hope that explanation will be convincing.
But it isn't really. We have these "missing numbers" and we can get infinitely close the them, but what are they really?
Well, we decide to become math majors and in our senior year of college we take a Real Analysis course and we find out.
We can view numbers as sets of rational numbers. We can split the rational numbers at any point into two sets. We can split the rational numbers so that all the rational numbers less than 1/2 are in set A and all the rational numbers greater than or equal to 1/2 are in set B (which we ignore; we are only interested in set A.)
These "cuts" can occur at any point but they must follow the following rules:
--the set A of all the smaller rational numbers is not empty. Nor does it contain every rational number. Some rational number is not in it.
--if any rational number (call it q) is in A, then every rational number smaller than q is also in A. (This means that if r is a rational not in A, then every rational bigger than r is also not in A.)
-- A does not have a single largest element. (So it can be all the elements less than 1/2 but it can't be all the elements less than or equal to 1/2).
And we let $\overline R$ be the collection of all possible ways to "cut" the rational numbers in half that way.
Notice sometimes the cut will occur at a rational number (all the rationals less than 1/2), but sometimes it will occur at points "between" the rational numbers. (All the rationals whose squares are less than 2). So the collection $\overline R$ is a larger set than the set of Rational numbers.
It turns out we can define the Real numbers as the points of $\overline R$ where we can cut the rationals in two.
We need to do a bit or work to show that this is actually a number system. We say $x, y \in \overline R; x < y$ if the "Set A made by cutting at x" $\subset$ "Set A made by cutting at y". And we say $x + y = $ the point where we need to cut so that the set A created contains all the sums of the two other sets created by cutting at x and y. And we have to prove math works on $\overline R$. But we can do it. And we do.
But as a consequence we see that every real number is the least upper bound limit of a sequence of rational numbers. That's pretty much the definition of what a "cut point" is; the point that separate all the rationals less than it from all the other rationals.
I like to say (somewhat trivially) that: the real number $x$ is the least upper bound of all the rational numbers that are smaller than $x$. And it's true!
In the real numbers, every real number is the limit of some sequence of rational numbers. And every bounded sequence of rational numbers will have a real number least upper bound limit.
...
Let that sink in for a minute.
=====
Okay, so given a sequence {3, 3.1, 3.14, 3.141,....} = {finite decimals that are less than pi} is a bounded sequence of rational numbers so $\pi = $ the limit of the sequence which is also the limit of the infinite sequence 3.1415926....
It now makes sense to talk of $0.9999.... = \sum_{i=1}^{\infty}9/10^i = \lim\{\sum_{i=1}^n9/10^i\}$ = a precise and real number.
And from there we can say with confidence that that number is $1$. (By any of these proofs.)
- 203,207
- 18
- 266
- 396
- 1
- 5
- 42
- 130
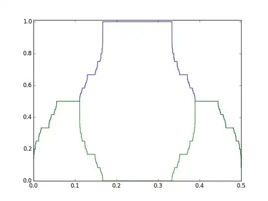
There are some situations in which something like $0.99999\ldots < 1$ indeed holds. Here is one coming from social choice theory.
Let $w_1>w_2>\ldots$ be an infinite sequence of positive numbers, and let $T$ be a number in the range $(0,\sum_i w_i)$. Pick an index $i$. Choose a random permutation $\pi$ of the positive integers, and consider the running totals $$ w_{\pi(1)}, w_{\pi(1)} + w_{\pi(2)}, w_{\pi(1)} + w_{\pi(2)} + w_{\pi(3)}, \cdots $$ The Shapley value $\varphi_i(T)$ is the probability that the first time that the running total exceeds $T$ is when $w_i$ is added.
We will particularly be interested in the case in which the sequence $w_i$ is super-increasing: for each $i$, $w_i \geq \sum_{j=i+1}^\infty w_j$. The simplest case is $w_i = 2^{-i}$. Every number $T \in (0,1)$ can be written in the form $$ T = 2^{-a_0} + 2^{-a_1} + \cdots, \qquad a_0 < a_1 < \cdots. $$ In this case we can give an explicit formula for $\varphi_i(T)$: $$ \varphi_i(T) = \begin{cases} \sum_{t\colon a_t>i} \frac{1}{a_t \binom{a_t-1}{t}} & \text{if } i \notin \{a_0,a_1,\ldots\}, \\ \frac{1}{a_s \binom{a_s-1}{s}} - \sum_{t\colon a_t>i} \frac{1}{a_t \binom{a_t-1}{t-1}} & \text{if } i = a_s. \end{cases} $$
The first two functions are plotted here:

What happens for different sets of weights? The same formula applies, for
$$
T = w_{a_0} + w_{a_1} + \cdots, \qquad a_0 < a_1 < \cdots.
$$
In general not all $T$ will be of this form; for $T$ not of this form, we take the lowest upper bound which is of this form. What we get for $w_i = 3^{-i}$ is:

Notice all the horizontal parts, for example the blue line at $y=1$ at $x \in (1/6,1/3)$. Where does this stem from? Note that $1/3 = 3^{-1} = w_1$, whereas $1/6 = \sum_{i=2}^\infty 3^{-i} = \sum_{i=2}^\infty w_i$. If we substitute $w_i = 2^{-i}$, then $1/3$ corresponds to $0.1$ (in binary), whereas $1/6$ corresponds to $0.011111\ldots$. So in this case there is a (visible) gap between $0.011111\ldots$ and $0.1$!
For more, take a look at this question and this manuscript.
- 56,357
- 5
- 90
- 162
You can visualise it by thinking about it in infinitesimals. The more $9's$ you have on the end of $0.999$, the closer you get to $1$. When you add an infinite number of $9's$ to the decimal expansion, you are infinitely close to $1$ (or an infinitesimal distance away).
And this isn't a rigorous proof, just an aid to visualisation of the result.
-
2I think this answer is not needed. It's similar to another answer but has wrong information. Infinitesimal numbers exist only in the hyperreal number system and in the hyperreal system, numbers infinitesimally close are not equal. The real numbers are a subset of the hyperreal numbers so the community decided theat the notation represents 1 and not a number infinitesimally close because then it wouldn't represent a real number. Maybe the real numbers can be defined as equivalence classes infinitesimally close hyperreal numbers and from that, redefine the notation to represent the number 1. – Timothy May 22 '18 at 19:19
-
Although I down voted this answer, I wouldn't down vote it now. Now I understand that some people might construct the real numbers as equivalence classes of infinitesimally close hyperreal numbers. – Timothy Jul 02 '19 at 05:41
Another approach is the following: $$\begin{align} 0.\overline9 &=\lim_{n \to \infty} 0.\underbrace{99\dots 9}_{n\text{ times}} \\ &= \lim_{n \to \infty} \sum\limits_{k=1}^n \frac{9}{10^k} \\ &=\lim_{n \to \infty} 1-\frac{1}{10^n} \\ &=1-\lim_{n \to \infty} \frac{1}{10^n} \\ &=1. \end{align}$$
-
8
-
I downvoted this answer because it doesn't add anything to Noah Snyder's answer. – Timothy Jul 02 '19 at 06:01
Often times people who ask this question are not very convinced by a proof. Since they may not be particularly math inclined, they may feel that a proof is a sort of sleight-of-hand trick, and I find the following intuitive argument (read "don't down-vote me for lack of rigor, lack of rigor is the point") a bit more convincing:
STEP 1) If $.99...\neq1$, everyone agrees that it must be less than $1$. Let $\alpha$ denote $.99...$, this mysterious number less than $1$.
STEP 2) Using a number line, you can convince them that since $\alpha<1$, there must be another number $\beta$ such that $\alpha<\beta<1$.
STEP 3) Since $\alpha<\beta$, one of the digits of $\beta$ must be bigger than the corresponding digit of $\alpha$.
STEP 4) However it is usually intitively clear that you cannot make any digit of $.99...$ bigger without making the resulting number (ie $\beta$) bigger than $1$.
STEP 5) Thus no such $\beta$ can exist, and thus $.99...$ cannot be less than $1$.
- 1,778
- 14
- 27
-
I downvoted this answer because it doesn't add anything to Christian's answer. – Timothy Jul 02 '19 at 05:52
The real number system is defined as an extension of the rationals with the property that any sequence with an upper bound has a LEAST upper bound. The expression " 0.9-repeated" is defined to be the least real-number upper bound of the sequence 0.9. 0.99, 0.999,..... , which is 1. The rationals (and the reals) can also be extended to an arithmetic system (an ordered field) in which there are positive values which are less than every positive rational. In such systems the expression ".9-repeated" has no meaning.
- 56,841
- 4
- 29
- 71
Here's my favorite reason why $.999\ldots$ should equal $1$:$^{*}$ \begin{align*} .999\ldots + .999\ldots &= (.9 + .09 + .009 + \cdots) + (.9 + .09 + .009 + \cdots) \\ &= (.9 + .9) + (.09 + .09) + (.009 + .009) + \cdots \\ &= 1.8 + .18 + .018 + .0018 + \cdots \\ &= (1 + .8) + (.1 + .08) + (.01 + .008) + (.001 + .0008) + \cdots \\ &= 1 + (.8 + .1) + (.08 + .01) + (.008 + .001) + \cdots \\ &= 1 + .9 + .09 + .009 + \cdots \\ &= 1 + .999\ldots \end{align*} It follows subtracting $.999\ldots$ from both sides that $.999\ldots = 1$.
The reason I like this explanation best is that addition of (positive) infinite decimal expansions (defined in a particular way) is both commutative and associative even if you insist that $.999\ldots$ and $1$ are different numbers. That is, it forms a commutative monoid. But the cancellation property fails: if $a + b = a + c$, then we can't necessarily conclude $b = c$. The example of this is above, and the most fundamental reason why $.999\ldots = 1$ is arguably so that the cancellation property can hold.
$^{*}$The calculation given here (using rearrangmenet and regrouping of terms) is informal, and not intended to be a proof, but rather to give some idea of how you can add infinite decimal expansions in the monoid where $.999\ldots \ne 1$. It does end up being true that $.999\ldots + .999\ldots = 1 + .999\ldots$ in this monoid.
- 45,048
- 8
- 70
- 160
-
2It doesn't feel convincing to me to assume that blithely that you can rearrange the infinite sums the way you do here, without changing their value. It is _true_ that it is safe in this particular case, but I don't see how one can show that except by developing enough of a theory of limits that we might as well just sum $\sum_{n=1}^\infty 9/10^n$ directly. – hmakholm left over Monica Jul 17 '16 at 02:46
-
@HenningMakholm Right--it's not a convincing proof that $.999\ldots = 1$ unless you accept that infinite sums of real numbers can be rearranged and regrouped in any way (which is true of course but much more nontrivial than the basic result that the limit of $.999\ldots$ is $1$). – Caleb Stanford Jul 17 '16 at 04:19
-
My actual point is that you can define the addition of infinite expansions even while you insist that $.999\ldots \ne 1$, and if you do so (although I don't give the definition) you get $.999\ldots + .999\ldots = 1 + .999\ldots$. The aligned equation is just informal rearrangements but is intended to sort of show how the definition of addition of infinite decimal expansions would work, in this case at least. – Caleb Stanford Jul 17 '16 at 04:20
-
1It is not true in general that "infinite sums of real numbers can be rearranged and regrouped in any way". It works in this particular case because all of the terms being rearranged are all positive -- but in order to argue that this is safer than the general case (rearranging a conditionally convergent series such as $\sum \frac{(-1)^n}{n}$ fails spectacularly) it seems that you need to develop so much material that you cannot really keep open an option for $0.999...$ to differ from $1$. – hmakholm left over Monica Jul 17 '16 at 09:12
-
@HenningMakholm Oh I'm sorry, that was a typo. Of course I'm aware. I meant positive real numbers. – Caleb Stanford Jul 17 '16 at 14:43
-
Anyway, I really wanted to compute the sum in the monoid of positive infinite decimal expansions, not the real numbers. Perhaps it would have been better to give the actual definition of summation rather than illustrate it by rearranging and regrouping like I did. – Caleb Stanford Jul 17 '16 at 14:46
One cool way I learned to prove this is that, assuming by $0.99999...$ you mean $0.\bar{9}$. Well we can say that $$0.\bar{9}=\sum_{n=1}^{\infty}9\cdot 10^{-n}=9\sum_{n=1}^{\infty}\frac{1}{10^n}$$ Which we know converges by fact that this is a geometric series with the ratio between terms being less than $1$. So we know that $$9\sum_{n=1}^{\infty}\frac{1}{10^n}=9\left(\frac{1}{1-\frac{1}{10}}-1\right)=10-9=1$$ Note that we subtract off the $1$ in the parentheses because we started indexing at $1$ rather than at $0$, so we have to subtract of the value of the sequence at $n=0$ which is $1$.
- 5,062
- 1
- 16
- 34
-
2"Which we know converges by fact that this is a geometric series with the ratio between terms being less than 1." I don't think anyone who *does* know this would be questioning whether .9999.... = 1. The only people who are confused on the concept most assuredly do *not* know this. – fleablood Jan 15 '16 at 20:03
-
Just because you have studied series doesn't mean you have seen this proof. Hence why I have added it as a wiki answer on such a highly up voted answer, which people visiting it do not necessary have the same mathematical knowledge as the OP. – Will Fisher Jan 15 '16 at 21:55
Use the Squeeze Theorem:
$$0<1-0.999...=0.1+0.9-0.999...=0.1-0.0999...<0.1=0.1^1$$ $$0<0.1-0.0999...=0.01+0.09-0.0999...=0.01-0.00999...<0.01=0.1^2$$ $$...$$ $$0<1-0.999...<0.1^n$$ $$0\le 1-0.999... \le \lim\limits_{n\to\infty}0.1^n=0.$$
- 31,109
- 2
- 18
- 51
-
I downvoted this answer because it doesn't add anything to the other answers because I think it's harder to follow than some of the answers. – Timothy Jul 02 '19 at 06:12
-
@Timothy, has anyone used Squeeze Theorem? Basically, it is: $0<1-0.99...=0.1-0.099...=0.01-0.0099...=\cdots<0.1^n$. – farruhota Jul 02 '19 at 11:34
Rather than giving an intuitive explanation as most people have done, let me give a first principles formal proof of this fact. If $\epsilon>0$ and $N=\max\left(\lceil{{log}_{10}\frac{1}{\epsilon}}\rceil+1,1\right)$, then for all natural numbers $n\geq N$,
$$\left |\Sigma_{i=1}^{n}\frac{9}{{10}^i}-1\right|=\frac{1}{{10}^n}\leq\frac{1}{{10}^N}=\frac{1}{{10}^{\max\left(\lceil{{log}_{10}\frac{1}{\epsilon}}\rceil+1,1\right)}}\leq\frac{1}{{10}^{\lceil{{log}_{10}\frac{1}{\epsilon}}\rceil+1}}<\frac{1}{{10}^{\lceil{{log}_{10}\frac{1}{\epsilon}}\rceil}}\leq\frac{1}{{10}^{{log}_{10}\frac{1}{\epsilon}}}=\frac{1}{\left (\frac{1}{\epsilon}\right )}=\epsilon$$
and thus $\left |\Sigma_{i=1}^{n}\frac{9}{{10}^i}-1\right|<\epsilon$. Since $\epsilon$ was arbitrary, it follows that
$$.999\ldots=\Sigma_{i=1}^{\infty}\frac{9}{{10}^i}=\lim_{n\rightarrow\infty}\Sigma_{i=1}^{n}\frac{9}{{10}^i}=1$$
Clear as mud, but this is how you’d prove it in, say, $ZFC$, or the second-order theory of real numbers, from first principles.
- 9,780
- 2
- 24
- 79
-
I downvoted this answer because I don't think it adds anything to the other answers because it's harder to follow than some of the answers. – Timothy Jul 02 '19 at 06:14
If we take a version of decimal notation with full complement it is indeed so.
In this system, instead of allowing $0.2$ and $0.1999...$ we restrict decimal notation to use only infinite version $0.19999...$ shortly written as $0.1\overline{9}$
Simply, we do not allow an infinite trail of zeros.
In this system, there is no $0$ written as $0.000...$ instead it is $...999.999...$ or with our succinct notation $\overline{9}.\overline{9}$
Negative numbers are written in complement notation. For example, $...998.999...=\overline{9}8.\overline{9}=-1$
All rules of multiplication addition subtraction are totally valid.
In this system, it is indeed $0.99999...=0.\overline{9}=1$ because we cannot represent $1$ as $1.0000...$ .
- 1
- 168
- 272
- 496
If you allow a "decimal representation" of a number to end finally with period $9$ as in $0.\bar9$ or $1.123\bar9$ this "decimal representation "of a number would not be unique.
We know by definition that $0.\bar9=\sum_{n=1}^{\infty}(9/10)^n=1$, but for the sake of the uniquenes of the decimal representation $0.\bar9$ is not a decimal representation of any number.
- 17,444
- 3
- 31
- 49
[Note: this is my original answer, but completely rewritten to clarify its purpose.]
This answer takes up Trevor Richards' point that people asking this question often aren't convinced by rigorous mathematical proofs and instead feel tricked by them. In this situation one thing that might help is a convincing visible demonstration that $0.999999 . . . =1$ has some chance of being true.
The usual demonstration consists of getting someone to agree that $\frac13=0.33333 . . . $ and then multiply it by $3$ to get $0.99999 . . . $. At this point they might be convinced, but might equally feel puzzled or duped.
This, I think, is where more examples come in. We have to see that $\frac13$ isn't some sort of special case that can be used to trick us.
When I first encountered $0.999999. . .$, I found looking at multiples of $\frac19$ helpful. Once you've convinced yourself that this can be represented by an infinite string of $1$'s, it's easy to see that repeatedly adding it gives $0.222222. . .$, $0.333333. . .$, $0.444444. . .$ all the way up to $0.999999. . .$
There's a complete inevitability about this process, especially if you write it out on paper. But . . . maybe it's still just a trick with a repeating digit?
OK then: let's try multiples of $\frac17=0.142857 . . . $. This one's fun because of the way the cycle of digits behaves:
$\frac17=0.142857 . . .$
$\frac27=0.285714 . . .$
$\frac37=0.428571 . . .$
and the pattern continues nicely, and soon it's "obvious" that the digits will just keep rotating round. But then, all of a sudden, they don't:
$\frac67=0.857142 . . .$
$\frac77=0. 999999 . . .$
—There it is again!
We can try with other fractions too, like $\frac{1}{13}$ and $\frac{1}{37}$, that recur after a manageable number of digits. Always we end up at $0.999999 . . .$.
At this stage, it should seem clear (but not formally proved) that accepting the idea of infinitely recurring decimals entails accepting that $0.999999. . . =1$.
The remaining issue, of course, is the acceptance of infinitely recurring decimals. That's addressed in other answers.
-
I think this answer could be improved to explain more clearly and be like Noldorin's answer but Noldorin's answer already exists to this answer doesn't add anything to it. – Timothy Dec 24 '18 at 00:15
-
@Timothy My point was the psychology of it: by the time someone has worked their way up all the way from $\frac19$ to $\frac89$ it'll be **obvious** to them what's going to happen. I believe the block is more psychological than mathematical. – timtfj Dec 24 '18 at 00:28
We can do this by computing the square root of $0.99...$ by long division method.
Now, we will firstly get a zero and decimal point in the quotient as $0<0.99...\leq 1$. Then $9$ as the divisor for the first pair of $9$'s, then $189$ for the next pair of $9$'s, $1989$ further and so on($19989$, $199989$, ...). The quotient is appended with a $9$ at each step and we can see a pattern in the dividends, divisors and the remainders so as to assure that the quotient will have only $9$'s after the decimal point. Though I'm not sure how to prove that there will be no digit except $9$, maybe observing the pattern is enough. (Inputs on this proof will be appreciated.)
Further we get $\sqrt{0.999...}=0.999...$, moreover $0<0.99...\leq 1$.
Now, if $x\in\mathbb{R},\ x=\sqrt{x} \implies x =0\ \text{or}\ x=1$
Thus we get $0.999...=1$
- 128
- 8
Both proposed number expressions represent the same Dedekind cut of the set of rational numbers, i.e. the same real number.
The answer is "true".
- 27,332
- 1
- 29
- 59
Let $R$ be any ring containing an element $x$ such that $1-10x=0$. Suppose further that $R$ contains the formal power series $\sum_{i=1}^\infty x^i$.
Formally this means there is a ring homomorphism $f\colon S\to R$, from a subring $S\subseteq\mathbb{Z}[[t]]$ containing $\sum_{i=1}^\infty t^i$, such that $f(t)=x$.
Then: $$1=\sum_{i=1}^\infty 9x^i.$$
Proof: We have $$0=(1-10x)\left(1+\sum_{i=1}^\infty x^i\right)=1-\sum_{i=1}^\infty 9x^i.$$
Apology: I looked through the previous $31$ answers and did not see any that made clear that this result can be proved algebraically (independently of any topology, analysis or order structure). I think this is a legitimate contribution to the discussion, as once someone has understood why the identity follows from the definitions, they tend to wonder if they could not have defined the reals "better", to avoid it (or perhaps that is what they were wondering in the first place, without realising).
- 11,030
- 1
- 15
- 31
One missing link in other answers.
If $0.9999....$ and $1$ are to represent real numbers then they have to follow the properties of the set of real numbers.
One of them is saying that real numbers are densely ordered, meaning there is always another real number between two different real numbers.
If $0.9999...$ and $1$ are different, there would have to be another real number between the two. However you cannot change any of the digits of either of the two to record this number.
Because of that, $0.9999...$ and $1$ must be considered the same element of the set of real numbers.
- 327
- 1
- 4
-
Several of the other answers here already stated this: e.g. https://math.stackexchange.com/a/60/986614 – user24096 Dec 14 '21 at 06:35
The more 9's there are in the sequence, the smaller the margin between 1 and that number becomes, and after every 9, the margin become 10 time smaller. For example, for the number 0.9, it is ${1 \over \mathrm{10}^{1}}$ away from reaching 1, 0.99 is ${1 \over \mathrm{10}^{2}}$ away from reaching 1, and 0.999 is ${1 \over \mathrm{10}^{3}}$ away from reaching 1. So if $0.99999999 \dots$ has an $n$ number of 9's in it, the 'spacing' between that number and 1 is ${1 \over \mathrm{10}^{n}}$. Now, since $0.99999999 \dots$ has an infinite number of 9's, it makes sense that the 'space' between $0.9999999 \dots$ and 1 is ${1 \over \mathrm{10}^{\infty}}$, or $\mathrm{10}^{-\infty}$, which is 0. Now, to prove that $\mathrm{10}^{-\infty}$ is 0. Simply take the log base 10 of both sides, and you'll find that $ \log_{10} 0 = -\infty$. This means that the 'spacing' between $ 0.9999\dots $ and 1 is 0, meaning that $0.99999\dots + 0 = 1$.
Therefore, $0.9999\dots = 1$
- 71
- 7
-
3This answer does not constitute a proof, but is instead a heuristic argument about why the result should be true. As such, I don't think that it really answers the question. Moreover, this question already has many answers, several of which follow, more or less, along the outline given here. As such, I am not sure that I see what this answer contributes to the site. – Xander Henderson Nov 25 '19 at 17:58
-
@Agrim Let me elaborate why Xander Henderson and probably most of the people from math community will not call your argument a proof. First of all, the definition of 0.999... is not "an infinitely long guy with infinite 9's in it". You also cannot say that "if 0.999... had n 9's ". This is not formal and hence not a proof but you have the right intuition. Intuition can help you to get to the proof or to understand the existing proof, but without the proof intuition might be deceiving. – Mihail Nov 26 '19 at 16:43
We know that 0.9999...... is an endless number but what if you just think for a minute that it will end.
Let any number
A = 0.999....
10× A = 10 × 0.999.....
10A = 9.999......
(Assuming that we can multiply 10 to an non terminating number )
Now we will subtract A from 10A
10A - A = 9.9.... - 0.99....
9A = 9.
(After the decimal all the 9 will cancel each other)
A = 1
Which we had took to be equal to 0.9....
Hence which is our proof.
- 191
- 11