During computation of some Shapley values (details below), I encountered the following function: $$ f\left(\sum_{k \geq 0} 2^{-p_k}\right) = \sum_{k \geq 0} \frac{1}{(p_k+1)\binom{p_k}{k}}, $$ where $p_0 > 0$ and $p_{k+1} > p_k$ for all $k$. In other words, the input to $f$ is the binary expansion of a real number in the range $[0,1]$, and the $p_k$ correspond to the positions of $1$s in the binary expansion.
For example, $f(2^{-t}) = 1/(t+1)$, so $f(1/2) = 1/2$, $f(1/4) = 1/3$ and so on. More complicated examples are $f(5/8) = f(2^{-1} + 2^{-3}) = 1/2 + 1/(4\cdot 3) = 7/12$ and $$ f(2/3) = f\left(\sum_{k \geq 0}2^{-(2k+1)}\right) = \sum_{k \geq 0} \frac{1}{(2k+2)\binom{2k+1}{k}} = \frac{\pi}{\sqrt{27}}.$$
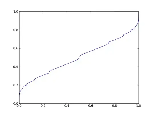
The function $f$ is a continuous increasing function satisfying $f(0) = 0$, $f(1) = 1$, and $f(1-t) = 1-f(t)$ for $t \in [0,1]$. It has vertical asymptotes at dyadic points.
Here is a plot of $f$:
Is the function $f$ known?
Here is where $f$ came from. Let $n \geq 1$ be an integer and let $t \in [0,1]$. For a permutation $\pi$ of the numbers $\{ 2^{-m} : 0 \leq m \leq n-1 \}$ satisfying $\pi^{-1}(1) = i$, we say that $\pi$ is pivotal if $\sum_{j<i} \pi(j) < t$. Let $f_n(t)$ be the probability that a random $\pi$ is pivotal. Then $f(t) = \lim_{n \rightarrow \infty} f_n(t)$.
For example, take $n = 4$. The permutation $1/8,1/2,1,1/4$ is pivotal for $t \in (5/8,1]$. For all $n \geq 2$ we have $f_n(1/2) = 1/2$, since $\pi$ is pivotal iff $1$ appears before $1/2$ in $\pi$. The general formula for $f$ is derived in a similar way.
We leave it to the reader to figure out how $f_n$ measures some Shapley value. The functions $f_n$ are step functions with steps of length $1/2^{n-1}$. They are left-continuous, and are equal to $f$ at the breakpoints.
This question was also asked on MO.