0

I have the following circuit where i have two parallel batteries and 3 different nodes. Since I, on purpose, put no resistors between the positives of the batteries, it seems that the resistors R1 and R2 are function of the battery of "their loop". Let's say I raise the voltage of the second battery (that is in this picture setted to 5V) to 200V or 1kV (or any other number) the current that passes through will not change and will stay at 0.01A as shown in this figure

enter image description here

I tried to increase the value of the second battery to 30V and the current that passes through R1 remained the same 0.01A. The increase in voltage of the second battery will affect each other 4 currents but not the one that passes in R1. The following image shows the circuit with 30V battery.

enter image description here

Is this correct? If I try this with a real circuit, will it behave this way?

I simulated the circuit with the software LTSpice, and also with a EveryCircuit software Simulation.

Why the second battery doesn't affect the current that passe through R1?

Thank You

Carlo
  • 145
  • 8

3 Answers3

3

V1 and R1 are parallel, so the voltage across R1 is determined completely and always by V1. Therefore, the current is determined by V1/R1. Always.

V2 and R2 are parallel, so the current through R2 is likewise determined by V2 only.

V1 and V2 are not parallel. Resistor R3 connects between them. The current through R3 will depend on the difference between V1 and V2.

Elliot Alderson
  • 31,521
  • 5
  • 30
  • 67
1

Why the second battery doesn't affect the current that passe through R1?

Because R1 is in parallel with V1. Whatever the voltage is produced by V1, exactly that voltage is across R1.

If I try this with a real circuit, will it behave this way?

Only if you use a form of voltage source that works with current flowing "backwards" through it.

aside

Notice the circuit is very easy to solve.

The voltage at node a is exactly the value of V1.

The voltage at node b is exactly the voltage at a minus the value of V2.

From there you can find all the resistor currents very easily.

Also, since every node has a voltage source connected to it, you can't really use KCL to solve the circuit. You would end up combining all the nodes into a supernode.

The Photon
  • 129,671
  • 3
  • 164
  • 309
  • Since this is not a common problem (I invented this one), we have 5 currents for 3 nodes, is this correct? While in applying KCL I would have a current fore each node. How do you find the value for the batteries' currents? (-0.07A and 0.03A) – Carlo Jul 23 '20 at 00:19
  • 1
    @Carlo, 1. Current flows in branches, not nodes. 2. You can only find the source currents by finding the currents in the other branches that the sources are connected to and then applying KCL. But that means you can't solve the circuit using KCL, because that requires being able to write the branch currents as a function of the node voltages. – The Photon Jul 23 '20 at 00:37
1

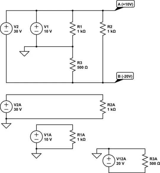
Redrawn in standard topology for clarity...

  • node voltages are organized vertically from highest to lowest voltage
  • ground is usually at the bottom, but in this case there is a negative voltage lower than ground
  • signal flow is organized horizontally from left to right

schematic

simulate this circuit – Schematic created using CircuitLab

This circuit has three nodes, and the voltage of each node is fully determined. Each of the branches behaves independently. Since these are ideal voltage sources, there is no way for the branch resistance or mesh/loop currents to affect the node voltages.

If this were built as a practical circuit, then this circuit model is not sufficient to capture everything that would happen:

  • wires have resistance
  • batteries and other energy sources have internal source resistance
  • transient effects can affect the observed results
  • temperature can affect real component values

The math is pretty easy on this one, it's just applying Ohms's law; the entire difficulty is in visualizing the schematic. Getting in the habit of putting the schematic in a standard format helps make it easier for other engineers to understand (which is a big part of my job professionally). With some experience you will start to recognize certain standard structures like resistive dividers, Wien bridges, CE amplifiers, and so on.

Here's the standard Q&A about schematics: Rules and guidelines for drawing good schematics

MarkU
  • 14,668
  • 1
  • 35
  • 55