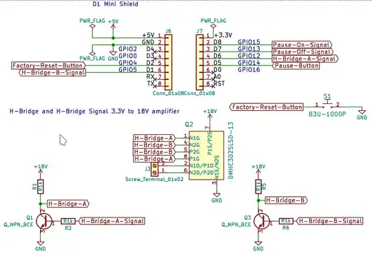
I am using an H-bridge to give a clock time signals.
The H-bridge is controlled from an ESP8266 (Wemos D1 mini board)
The clock requires an 18V signal (alternating every minute for a fraction of a second with very little current).
The ESP8266 has an output of 3.3V on its pins.
I use NPN transistors as level shifters.
The transistors are BC817.
(Collector-emmiter breakdown Voltage 45V)
The whole kicad project can be found on gitlab.
This board manages to kill the ESP8266 boards, even though there shouldn't be a path from the 18V (P1S/P2S) to the ESP.
It works perfectly if I use 5V instead of 18V on P1S/P2S!
I've used my multimeter to measure the current on the 18V wire.
When I increase the voltage (P1S/P2S) to around 8V current starts to flow even if both signals are 0 (H-Bridge-A-Signal and H-Bridge-B-Signal).
Below 8V the current is around ~10µA jumping to >100µA (at ~8V).
I use a DC-DC buck boost converter to get the P1S/P2S voltage using 5V as input.
At 18V the H-Bridge becomes hot really fast.
It is possible that I have damaged the board, as I have attached it to an ESP8266 which had the wrong firmware.
The measured values above are without any connection to an ESP8266 but on my bread-board where only 18V/P1S/P2S, GND and the 2 H-Bridge-*-Signals are connected (both signals to GND).
So my questions are:
- Is there anything wrong with my driver circuit?
- Is it likely that rebuilding the board fixes my problems?
- Do you have any tips / advice for me?
My reasoning:
H-Bridge-A-Signal == GND ⇒ H-Bridge-A == 18V
H-Bridge-B-Signal == GND ⇒ H-Bridge-B == 18V
Both P-channel mosfets are off. The N-channel mosfets are both on.
H-Bridge-A-Signal == 3.3V ⇒ H-Bridge-A == GND
H-Bridge-B-Signal == GND ⇒ H-Bridge-B == 18V
The P1 channel mosfet is now on (P1G). The P2 channel mosfet is still off (P2G).
The N1 channel mosfet is now off (N1G). The N2 channel mosfet is still on (N2G).





Is the resistor even necessary?
– close2 Aug 04 '18 at 20:40This also happens after having exchanged the transistors.
– close2 Aug 04 '18 at 22:10